兵团政务网

兵团教育局2025年门户网站政务公开工作年度报告

发布时间:26年02月25日 信息来源:兵团教育局 编辑:
【字体: 打印本页
作者:

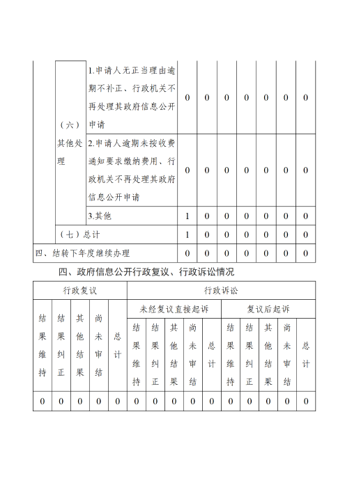
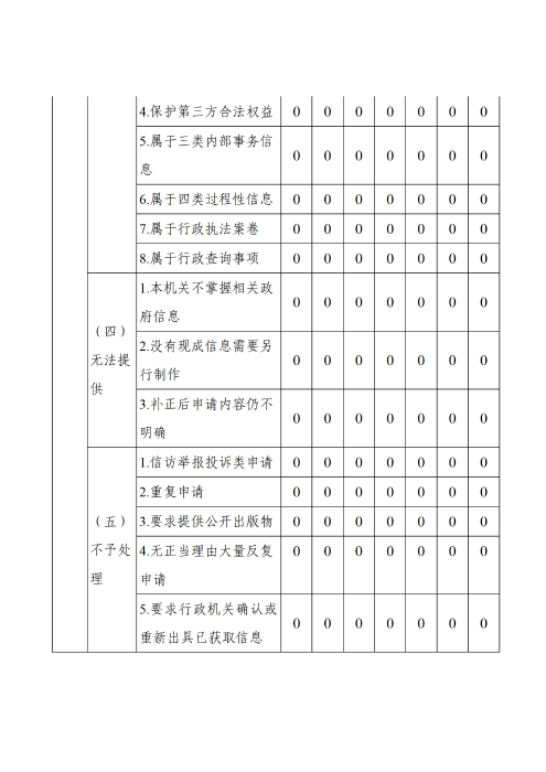
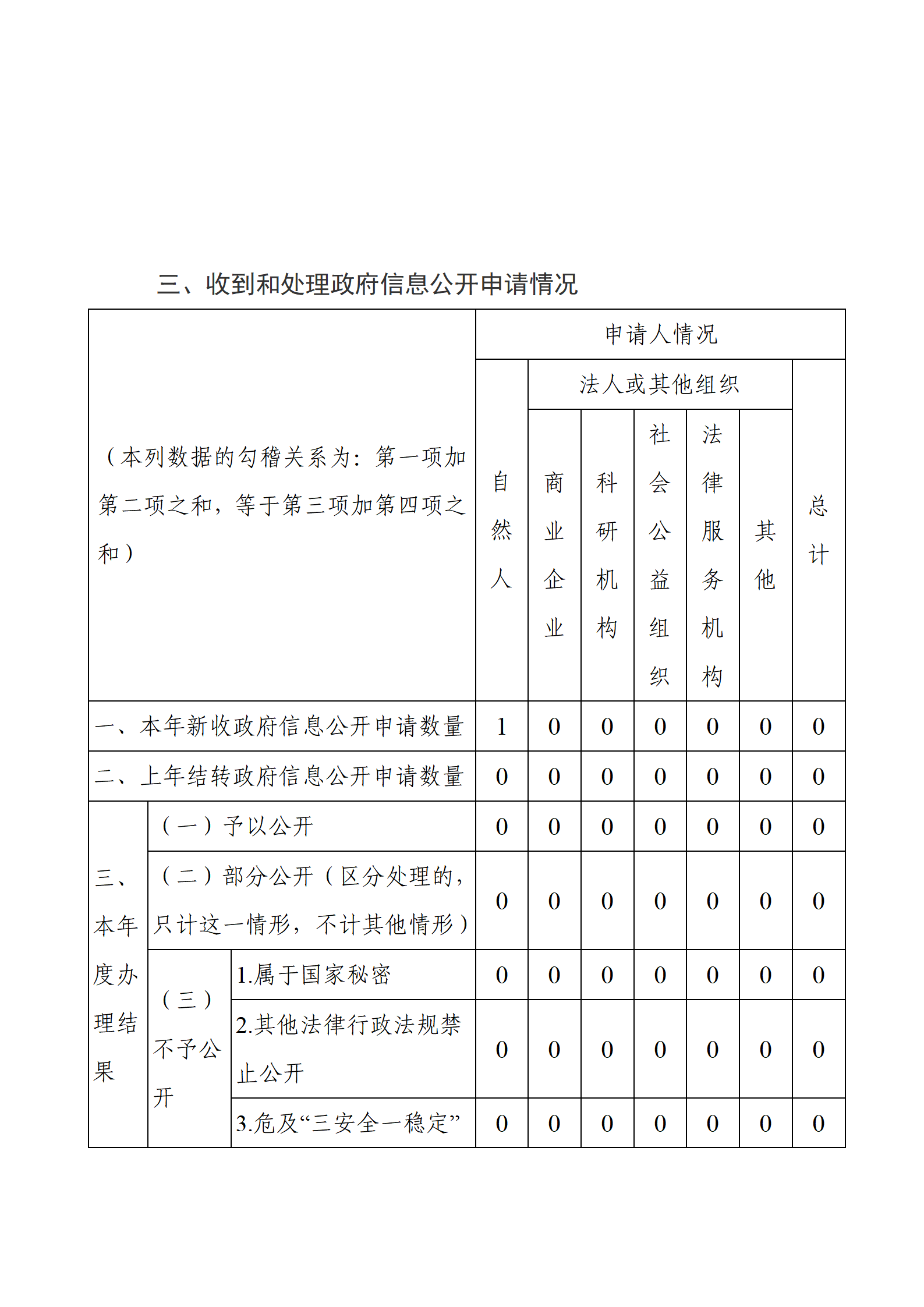
兵团教育局2025年政府信息公开工作年度报告_01

兵团教育局2025年政府信息公开工作年度报告_02

兵团教育局2025年政府信息公开工作年度报告_03

兵团教育局2025年政府信息公开工作年度报告_04

兵团教育局2025年政府信息公开工作年度报告_05

兵团教育局2025年政府信息公开工作年度报告_06

兵团教育局2025年政府信息公开工作年度报告_07